2026年4月15日,备受瞩目的2026 Foodaily全球食品饮创新博览会(全球美味奖展会)在无锡国际会议中心盛大开幕。在这个被誉为“食品界奥斯卡”的顶级舞台上,新锐天然功能性品牌「善乐存(Vitenutra)」凭借其开创性的“全场景植物机能饮”理念与硬核的产品力,从众多参评品牌中脱颖而出,一举斩获2026 iSEE全球食品创新品牌百强大奖。
与此同时,善乐存官方在展会现场重磅宣布:正式签约现役艺术体操冠军张婧彧为品牌形象代言人,并联合另外11位体育世界冠军共同打造“冠军品质见证矩阵”,全面开启品牌全域狂飙的新纪元。

品牌创新实力获国际认可
2026年4月15日,无锡国际会议中心,善乐存(Vitenutra)凭借"全场景植物机能饮"的创新理念与产品力,利用创新的DPCP技术(专利复合益生菌液体深层发酵全株植物技术),在2026 Foodaily全球食品饮创新博览会上荣获2026 iSEE全球食品创新品牌百强大奖。这一行业权威奖项标志着善乐存在功能性食品饮领域的创新实力获得了专业评审的高度认可,也为品牌在国际舞台上赢得了重要话语权。

善乐存作为新锐天然功能性品牌,打破了传统功能饮与保健品的边界,以"植物复合饮"的全新定位,为高压人群提供靶向精准的健康解决方案。品牌创造性地提出"引导式焕醒"理念,认为真正焕活健康的是人体内的自然之力,而非传统的"缺什么补什么"的填鸭式营养补充方式。这一理念体现了品牌对自然健康生活方式的深刻理解,也反映了当代消费者对回归自然、追求健康平衡的生活态度的向往。
在产品研发上,善乐存摒弃了业内常见的廉价糖水配方,深耕"药食同源"与现代生命科学的融合。品牌在配方上实现了天然成分与前沿萃取技术的结合,其机能风的包装质感和"随身急救包"的产品形态,精准击中了新中产与Z世代人群对于"高阶、专业、便捷"的审美诉求。
全场景植物机能饮理念与产品矩阵
善乐存以"引导式焕醒"为核心理念,致力于通过天然成分与现代科技融合,为高压人群提供精准健康解决方案。品牌使命是"重建人与自然的营养对话",传递"自然自愈每一刻"的价值观。善乐存相信人体本身就拥有强大的自愈能力,而产品的角色是引导和激活这种能力,而非替代。这种理念与当代消费者追求自然、健康、平衡的生活方式高度契合。

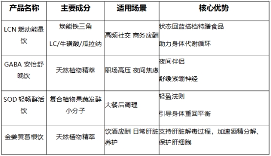
针对当代年轻人最核心的三大高频痛点,善乐存推出了以"极简科学代码"为标识的全场景产品矩阵,为不同生活场景提供精准的健康解决方案:

LCN燃动能量饮 是专为高频社交、商务应酬人群打造的"状态回蓝"搭档,助力身体代谢循环,让每一次社交无负担。这款产品针对的是需要频繁参与社交活动和商务应酬的人群,帮助他们在社交场合保持良好状态,同时减轻身体负担。无论是商务宴请还是朋友聚会,LCN燃动能量饮都能成为现代都市人的得力助手。
GABA安怡舒晚饮 针对职场高压与夜间焦虑人群,作为"夜间伴侣",以自然植物精萃舒缓紧绷神经,找回身体自然节律。这款产品主要面向职场人士和存在夜间焦虑问题的人群,通过植物精萃成分帮助他们放松身心,恢复自然的生理节律。在快节奏的现代生活中,GABA安怡舒晚饮为人们提供了一种回归自然、舒缓压力的方式。
SOD轻畅酵活饮 则是大餐过后的轻盈法则,引导身体重回健康平衡状态。这款产品主要针对在享受美食后希望减轻身体负担的人群,帮助他们恢复身体的平衡状态。在美食文化盛行的今天,SOD轻畅酵活饮让人们在享受美食的同时,也能保持身体的轻盈与活力。
金姜黄葛根饮 是专为有饮酒应酬、肝脏养护需求人群打造的护肝解毒搭档,以高活性冲绳姜黄、药食同源湖北葛根为核心成分,搭配黑胡椒提取物将姜黄素吸收率提升2000%,从源头支持肝脏解毒过程,加速酒精分解,有效保护肝细胞,为经常饮酒、需要养护肝脏的人群提供温和高效的健康解决方案。
12位世界级体育冠军矩阵与品牌信任背书
善乐存品牌正式宣布现役艺术体操冠军张婧彧出任品牌代言人,并集结了包括张婧彧在内的共计12位世界级体育冠军共同打造"冠军品质见证矩阵"。这一"冠军天团"将在即将到来的618电商大促节点全网同步发声,为品牌品质提供强有力的背书。
艺术体操是一项将人类身体的柔韧、力量与自然韵律结合到极致的运动,这与善乐存"重建人与自然的营养对话"的品牌使命高度契合。张婧彧在赛场上展现出的健康、从容与向上生长的生命力,正是善乐存想要传递给消费者的"自然自愈每一刻"的品牌价值观。
在冠军矩阵中,5位冠军亲自出镜录制产品推荐视频,7位冠军联合录制品牌祝福视频,这种全方位的冠军背书不仅提升了品牌的可信度,也向消费者传递了善乐存产品的高品质和可靠性。体育冠军对饮食安全与成分的极致苛求,无疑为善乐存的产品品质提供了最强有力的信任背书。(行业、产业信息类媒体使用)
抢占线下高利润终端,引领营销渠道财富新风向
善乐存在线下渠道展现出极强的竞争力,凭借大奖背书、冠军矩阵以及高客单价的溢价能力,为线下渠道提供了一套"高毛利、高复购、自带流量"的单店盈利模型。无论是作为连锁商超收银台的冲动消费爆款,还是作为健身房、美容院、商务餐饮的配套增值服务,都展现出了极强的渠道适配性与掘金潜力。
在渠道策略上,善乐存瞄准线下高利润终端,通过差异化的产品定位和冠军矩阵的品牌背书,为渠道商提供了具有吸引力的利润空间和销售动力。这种渠道策略不仅有助于品牌的快速扩张,也为渠道商带来了可观的经济效益。善乐存的产品形态和定位使其能够灵活适配多种零售场景,为品牌的市场拓展提供了坚实基础。
自然健康生活的未来选择
善乐存作为"全场景植物机能饮"的引领者,通过创新的产品矩阵和独特的品牌理念,为现代消费者提供了健康生活的新选择。无论是商务应酬、职场压力还是美食享受,善乐存都能提供精准的健康解决方案,帮助消费者在快节奏的生活中保持自然平衡的健康状态。选择善乐存,就是选择一种自然、健康、平衡的生活方式。随着消费者健康意识的不断提升,善乐存将继续以创新产品和自然理念,引领健康生活新方式。
免责声明:市场有风险,选择需谨慎!此文仅供参考,不作买卖依据。
责任编辑:kj005
制造业数字化转型加速推进,智慧园区已成为企业提升管理效率、实现绿色低碳发展、培育新质生产力的重要载体志邦家居作为家居行业的领军企业,致力于通过数字化和智能化提升...
2026年4月15日,备受瞩目的2026 Foodaily全球食品饮创新博览会(全球美味奖展会)在无锡国际会议中心盛大开幕与此同时,善乐存官方在展会现场重磅宣布...
青少年近视防控刻不容缓,成功案例来袭近年来,儿童青少年近视率居高不下,近视防控已成为社会关注的民生热点11岁少年就诊,眼轴数据敲响防控警钟这位少年名叫小铭(化名...
随着互联网技术与在线教育的普及,考研辅导模式正在发生深刻变化线上 1 对 1 模式的兴起,背后是考生需求的多元化与精细化广州新学研文化发展有限公司的线上 1 对...
宝宝树深耕母婴领域十余年,依托海量用户数据,持续输出新生代家庭保险认知与需求洞察,为母婴保障市场发展提供参考从市场数据来看,全球母婴险市场规模保持稳定增长态势,...