“孩子才3岁,右眼近视900度,左眼550度……”拿到检查报告的那一刻,小磊(化名)妈妈的心沉到了谷底。
这么小的孩子,度数为何如此之深?未来会不会更糟?那些听说的防控手段——OK镜、离焦镜、低浓度阿托品——对孩子有用吗?
这一连串的疑问,像巨石一样压在这个家庭心头。
一个家庭的困惑:3岁孩子为何出现超高度近视?
小磊的视力异常,最早在幼儿园体检中被发现,随后家长带孩子到南京爱尔眼科医院做了进一步详细检查,结果确认:孩子双眼高度近视,右眼近视度数进展更为明显。
小磊的母亲莫女士本身是一位高度近视患者,双眼近视度数均超1200度,同时伴有400多度的散光,矫正视力仅能达到0.3,她也坦言,家族中确实有多位亲属存在近视问题。
面对小磊的低龄超高度近视情况,接诊的南京爱尔眼科医院李桥副院长,并未直接制定近视防控方案,而是给出了专业医学建议:为孩子和母亲同步完成眼科专项基因检测,辅助排查病因。
“对于6岁前就出现超高度近视的低龄儿童,临床首先需要排查是否存在遗传性眼病的相关风险。”李桥副院长从临床诊疗规范的角度解释,“如果是单纯性屈光不正导致的近视,可按照常规临床路径制定防控方案;但如果存在单基因遗传性眼病的相关因素,临床干预与随访的策略会有明显差异。基因检测可以从遗传学层面,为临床明确病因提供补充参考依据。”

两份检测报告,补充解读近视背后的遗传相关因素
几周后,两份基因检测报告,为临床诊疗提供了更多维度的参考信息。
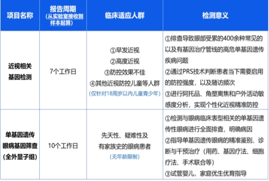
小磊的检测报告显示,通过中国儿童青少年高度近视多基因风险评分(PRS)模型评估,其发展为高度近视的多基因风险值超过了86.3%的同龄人,属于高风险人群。同时,报告通过相关基因位点检测,对角膜塑形镜、低浓度阿托品、户外活动等不同近视防控手段的个体应答敏感性,进行了遗传学层面的分析,为临床制定个性化防控方案提供了参考依据。
而母亲莫女士的检测报告,则有了更关键的发现:其体内检出与X连锁遗传性眼病相关的RPGR基因疑似致病性变异。该基因的相关变异,与视网膜色素变性、视锥视杆细胞营养不良等多种遗传性眼病存在相关性,这类疾病可能存在进行性视力损伤的风险。
这一结果,不仅为小磊低龄超高度近视的病因排查提供了重要的遗传学线索,也为莫女士自身的眼健康管理提示了随访方向,同时为该家庭的优生优育相关遗传咨询,提供了科学参考依据。
基因检测结果,如何辅助临床诊疗决策?
拿到检测报告后,李桥副院长为该家庭进行了详细的报告解读与临床指导。

针对小磊的情况,李桥副院长表示:“这份基因检测报告,为临床制定近视防控方案提供了重要的补充参考。多基因风险评估提示孩子为高度近视高风险人群,意味着临床需要采取更积极的随访与干预策略;同时报告中关于不同防控手段的个体敏感性分析,也为个性化方案的制定提供了遗传学层面的参考。”
基于检测报告的补充信息,临床可为小磊制定更贴合其个体情况的近视防控方案,同时结合其遗传背景,为孩子制定长期的眼底监测与规范化随访计划。
针对莫女士的情况,李桥副院长结合报告给出了专业建议:“本次检出的RPGR基因变异,评级为疑似致病,结合变异类型与相关临床研究数据,需要引起足够重视。建议完善全面的眼底检查,包括OCT、视野、视网膜电图等项目,建立眼健康基线数据,并按照临床规范定期随访。”
“如果不是陪孩子完成相关检测,我可能不会了解到自身存在的相关遗传风险,现在也能更主动地做好眼健康随访与管理。”莫女士说道。
眼科基因检测:为临床诊疗补充遗传学新维度
小磊母子的临床案例,直观展现了眼科基因检测在临床诊疗中的辅助应用价值。
传统眼科临床检查,核心是明确眼部当下的生理状态与病理改变,解答“眼睛当前的客观情况如何”;而眼科专项基因检测,是在常规临床检查的基础上,补充遗传学筛查维度,为临床诊疗提供多方面的重要参考:
1. 辅助病因排查:帮助临床区分眼部异常的遗传相关因素与环境因素,辅助排查是否存在单基因遗传性眼病的相关风险,为明确病因提供补充线索;
2. 辅助风险评估:通过多基因风险评估,帮助临床了解个体发生高度近视的遗传风险等级,为制定随访与干预策略提供参考;
3. 辅助方案制定:通过分析不同基因型对各类近视防控手段的应答差异,为临床制定个性化诊疗方案提供遗传学参考;
4. 辅助遗传咨询:对于有眼病家族史的家庭,可帮助解析相关疾病的遗传规律,为优生优育相关遗传咨询提供科学参考。
哪些人群可在医生指导下评估检测需求?
结合相关临床诊疗规范与专家共识,以下人群可前往正规医疗机构,咨询专业眼科医生,评估是否需要开展眼科基因检测:
1. 6岁前出现近视,或已发展为高度近视的儿童青少年;
2. 有高度近视或先天性眼病家族史的人群;
3. 规范防控或治疗后效果不佳,近视度数仍持续加深的人群;
4. 低度近视,希望更全面了解个体近视相关风险的人群;
5. 存在单基因遗传眼病相关临床表征倾向的人群;
6. 家族有眼病患者,且有生育计划、有遗传咨询需求的人群;
7. 存在色盲、夜盲等先天性眼病相关症状,需完善病因排查的人群;
8. 有屈光手术需求,需完善术前相关风险评估的人群。

眼科基因检测科普小知识:
眼科专项基因检测的采样方式为口腔拭子采样,全程无创无痛,无需采血;样本送检后,一般7-10个工作日可出具检测报告,报告需由专业眼科医生结合临床检查结果进行解读,并给出相关医学建议。相关检测数据与个人信息,将严格按照国家隐私保护相关法律法规进行保密管理。
专家提醒:科学认知,理性看待基因检测
李桥副院长提醒广大家长:“3-12岁是儿童青少年近视防控的黄金窗口期,其中6-9岁是关键干预阶段。对于有高度近视家族史、早发性近视的孩子,及时前往正规医疗机构完成专业检查、明确病因,有助于抓住最佳的干预时机。”
同时,李桥副院长也强调,需理性看待基因检测的临床价值:“基因检测提供的是遗传学层面的风险评估与临床参考信息,不能替代常规眼科临床检查,最终的诊疗方案,需要由专业眼科医生结合临床表现、各项检查结果和患者个体情况综合制定。近视的发生发展受遗传、环境、用眼习惯等多重因素影响,科学的近视防控需要多维度综合干预。”
从3岁的小磊到他的母亲,这份基因检测报告不仅为孩子的近视防控提供了重要的临床参考,也让整个家庭提前了解到了相关的遗传风险,更主动地做好全生命周期的眼健康管理。在眼科临床诊疗中,基因检测正作为一项重要的辅助技术,帮助医生与患者更全面地了解疾病相关因素,为个性化诊疗提供更多科学依据。
责任编辑:kj005
近日,BD心追作为年轻美学的引领者,集团联合创始人、首席年轻美学官Brenda丁曼榕女士、BD全球名医荟年轻美学医师Dr.Chen,受邀出席法国菲欧曼ART F...
在儿童免疫学的早期阶段,行业共识主要集中于环境规避(Environmental Avoidance)和对症治疗,而随着免疫学与微生态学的发展,行业逐步形成共识:...
在品牌高质量发展与全球化竞争的当下,企业亟需通用品牌权威背书栏目实现公信力跃升,依托央视广告及权威IP搭建高效传播通道,完成从行业品牌向国家品牌、全球品牌的跨越...
春风拂蓉城,酱香启新篇作为春糖季的重要预热与品牌首秀,3月21日-25日,金沙酒业率先亮相成都2026春季“名酒之光”主题展,携摘要酒与...
中医的生命力,在于传承与创新李永奇主任的中医之路,始于传承在传承的基础上,李永奇主任更注重结合当代社会特点创新突破作为中医传承者与推动者,李永奇主任始终不忘&l...
3月20日,PCHi 2026盛大闭幕其中,国内精细化工龙头企业、深交所创业板上市企业(股票简称:海科新源,股票代码:301292)——...